中小学全科学习资料下载 立即领取

六年级语文答题技巧专项(作文)

2025-10-22 23:30:11 小升初专项 barry001

夸张句汇总小学语文阅读理解答题万能公式阅读理解,只教这一偷分法,满分口语交际题写作技巧看图写话全攻略考场作文8个提升小;今天我们为大家准备了语文的阅读理解答题方法步骤技巧+课件和练习题,未来语文学科将会越来越重要,而阅读和写作在语文中占比。

六年级语文答题技巧专项(作文)的简单介绍

前0+人已关注加入我们今天,小编就给大家普及一下小学语文答题技巧,分分钟提高语文成绩10分赶紧收藏起来吧!主要题。

这里是实验小学和第六小学2017年2018年度六年级语文期中阅读和作文的试题及解析冯老师根据试题内容,说细地讲解这。

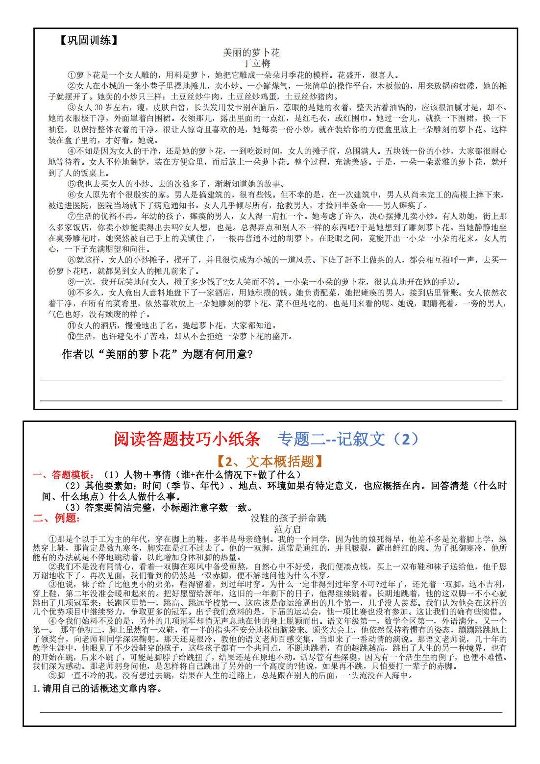
小学六年级语文阅读答题技巧+专项训练题附答案!提供电子版,支持打印和下载温馨提示因篇幅有限,仅展示部分内容。

六年级语文答题技巧专项(作文)的简单介绍

中小学全科学习资料下载 立即领取
中小学全科学习资料下载 立即领取
中小学全科学习资料下载 立即领取
中小学全科学习资料下载 立即领取
中小学全科学习资料下载 立即领取